微信扫一扫
特朗普:调动一切资源找人
美国退出,纽约加入!
英皇娱乐,把酒店大堂金砖
ICE枪击事件背后的美国制
长和就巴拿马港口案提起仲
美隐形舰载机击落伊朗无人
美媒:克林顿夫妇“投降”
美边境事务主管:将从明尼
特朗普发了一张白宫宴会厅
美移民政策收紧成墨西哥侨
美联储现主席被查 恐致下
又一随机伤人案!台媒:台
2026年纽约驾照扣分新规2
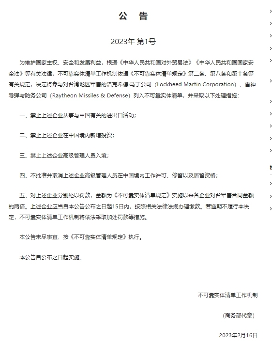
近日,在中国官方通过新的
关键时刻,马斯克女儿爆料
又一场冬季风暴袭击美国东
美政府部分“停摆” 众议
特朗普拒谈支付美国拖欠的
美联储新主席提名引发市场
反ICE抗议难平 川普表态:
特朗普宣布美国独立250周
使用道具 举报
本版积分规则 发表回复 发新帖 返回列表 回帖并转播 回帖后跳转到最后一页
查看:1210 | 回复:0
“调动一切资源确保其安全回家”,美主持人母亲失踪案惊动特朗普。 据美国有线电视新
当地时间2月4日,美国纽约市卫生局当日表示,在美国总统特朗普宣布美国退出世界卫生组
澳门英皇娱乐酒店卖了自己酒店大堂地砖下的黄金后,股价飙升。 2月5日,据大智慧VIP
近期,美国移民与海关执法局(ICE)在执法过程中接连发生枪击事件,引发美国国内舆论
中国香港长江和记实业有限公司(以下简称“长和”)2月4日发表公告称,其旗下的巴拿马
美国海军陆战队的F-35C战斗机 美国海军学会网站3日称,根据美国中央司令部发布的声
克林顿夫妇“举起白旗” 将就爱泼斯坦案赴国会作证。 美国民主党籍前总统克林顿及
当地时间2月4日,美国边境事务主管汤姆·霍曼表示,特朗普政府将立即从明尼苏达州撤回
据英国《每日邮报》3日报道,美国总统特朗普当天公布了白宫东翼楼宴会厅改造项目的新
墨西哥央行3日发布数据显示,墨西哥2025年共接收海外侨汇617.91亿美元,比上一年下降4
4767 2021-08-23
9203 2021-07-23
3985 2021-07-23
4004 2021-07-21
3339 2021-05-16
8362 2021-05-13
8174 2021-04-26
3097 2021-04-25
2950 2021-04-21
4114 2021-04-21
手机APP
官方微博
官方微信
首页
分类
登录
发布
新闻
扫一扫,关注我们
下载APP客户端